Đồng Nai đầu tư 2.610 tỷ đồng xây dựng Nhà máy điện rác Định Quán

Đồng Nai đầu tư 2.610 tỷ đồng xây dựng Nhà máy điện rác Định Quán
3 giờ trướcBài gốc
Trong bối cảnh lượng chất thải rắn sinh hoạt trên địa bàn tỉnh Đồng Nai không ngừng gia tăng, việc chuyển đổi phương thức xử lý theo hướng hiện đại, thân thiện môi trường đang trở thành yêu cầu cấp thiết. Dự án “Nhà máy điện rác Định Quán – giai đoạn 1” được triển khai tại ấp Suối Dzui, xã Túc Trưng, huyện Định Quán (nay thuộc xã Định Quán, tỉnh Đồng Nai) được kỳ vọng sẽ tạo bước chuyển quan trọng trong công tác quản lý chất thải, đồng thời bổ sung nguồn điện cho hệ thống điện địa phương. Chủ đầu tư dự án là Công ty Cổ phần Năng lượng Môi trường Đồng Nai.
Theo phương án đầu tư, Nhà máy điện rác Định Quán có quy mô xử lý 950 tấn chất thải rắn mỗi ngày đêm, trong đó gồm 750 tấn chất thải rắn sinh hoạt và 200 tấn chất thải rắn công nghiệp thông thường. Công suất phát điện của nhà máy đạt 18,5 MW, góp phần bổ sung nguồn điện ổn định cho lưới điện tỉnh Đồng Nai. Bên cạnh đó, dự án còn đầu tư xưởng xử lý, tái chế xỉ sau đốt với công suất khoảng 200 tấn/ngày, nhằm giảm thiểu khối lượng chất thải phải chôn lấp, hướng tới sử dụng hiệu quả tài nguyên theo mô hình kinh tế tuần hoàn.
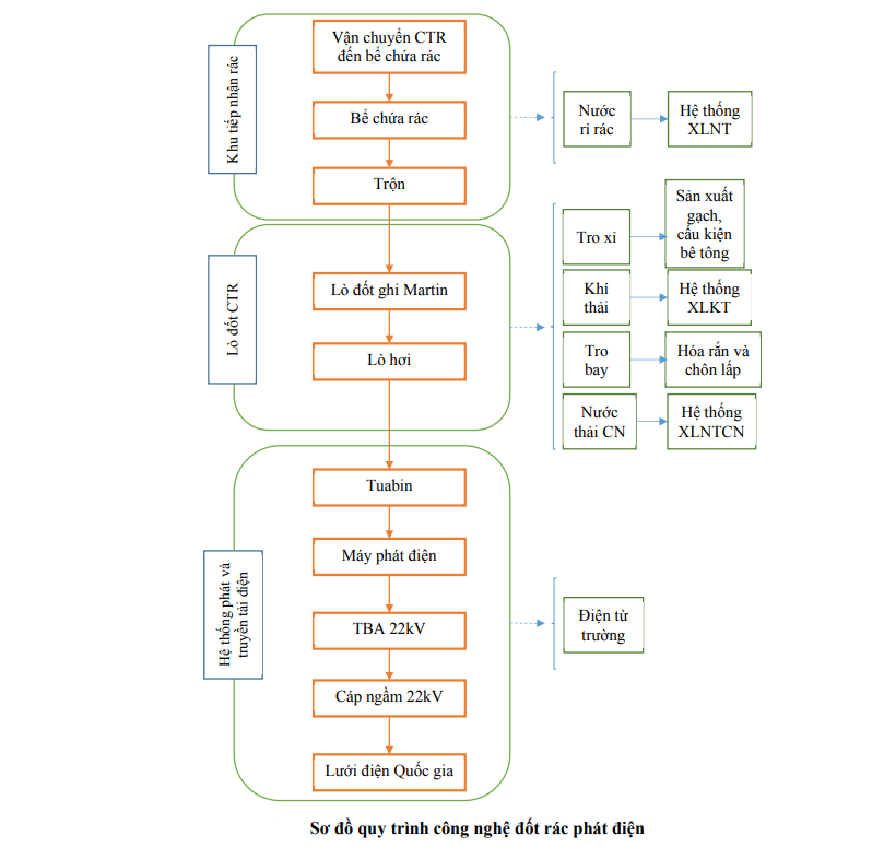
Về công nghệ, dự án áp dụng công nghệ đốt chất thải kết hợp thu hồi năng lượng phát điện, một trong những giải pháp đang được nhiều quốc gia lựa chọn để xử lý rác thải đô thị. Nhà máy sử dụng lò ghi cơ học kiểu Martin (Cộng hòa Liên bang Đức), cho phép đốt triệt để chất thải rắn và thu hồi tối đa nhiệt năng. Nhiệt sinh ra trong quá trình đốt được dẫn qua hệ thống trao đổi nhiệt và nồi hơi để tạo ra hơi nước, phục vụ vận hành tuabin phát điện, qua đó chuyển hóa nhiệt năng thành điện năng.
Quy trình công nghệ được thiết kế khép kín và đồng bộ. Chất thải rắn sinh hoạt sau khi được vận chuyển bằng xe chuyên dụng sẽ qua trạm cân, đưa vào hầm chứa rác, sau đó được cấp liệu vào buồng đốt gồm vùng đốt sơ cấp và vùng đốt thứ cấp nhằm bảo đảm cháy kiệt. Khí thải phát sinh được xử lý qua nhiều công đoạn như khử NOx bằng công nghệ khử không xúc tác (SNCR) sử dụng urê, qua lò hơi thu hồi nhiệt, phun vôi bột Ca(OH)₂ để xử lý khí axit theo công nghệ khô, phun than hoạt tính để hấp phụ dioxin/furan và lọc bụi bằng thiết bị lọc túi vải. Trước khi thải ra môi trường, khí thải được quạt hút dẫn lên ống khói, bảo đảm đáp ứng các quy chuẩn kỹ thuật về môi trường.
Văn bản chấp thuận điều chỉnh tổng thể quy hoạch dự án của UBND xã La Ngà.
Đồng Nai đầu tư 2.610 tỷ đồng xây dựng Nhà máy điện rác Định Quán
Nhiệt năng thu hồi từ quá trình đốt rác tiếp tục được đưa qua hệ thống lò hơi, bao hơi và bộ quá nhiệt, tạo ra hơi nước quá nhiệt dẫn vào tuabin hơi gắn với máy phát điện để phát điện lên lưới. Ngoài ra, dự án còn đầu tư hệ thống xử lý nước khử khoáng phục vụ vận hành nhà máy, gồm các công đoạn lọc UF, lọc RO và lọc ion, đáp ứng yêu cầu kỹ thuật cho quá trình sản xuất điện.
Dự án Nhà máy điện rác Định Quán – giai đoạn 1 được triển khai theo lộ trình phù hợp với quy mô và tính chất đầu tư. Theo kế hoạch, các thủ tục đầu tư xây dựng sẽ hoàn thành trong Quý I/2026. Giai đoạn thi công xây dựng các hạng mục công trình dự kiến diễn ra từ Quý II/2026 đến Quý I/2028. Sau khi hoàn thành xây dựng, dự án sẽ tiến hành chạy thử, hiệu chỉnh thiết bị, nghiệm thu và hoàn tất các thủ tục liên quan để đưa nhà máy vào vận hành chính thức trong Quý II/2028.
Về tổng mức đầu tư, dự án có tổng vốn đầu tư khoảng 2.610 tỷ đồng, được bố trí cho toàn bộ các hạng mục xây dựng, mua sắm thiết bị, lắp đặt công nghệ và các chi phí liên quan theo quy định. Trong đó, chủ đầu tư góp 20% tương đương 522 tỷ đồng, còn lại là vay và huy động từ các nguồn khác. Đây được xem là một trong những dự án xử lý chất thải kết hợp phát điện có quy mô lớn tại khu vực Đông Nam Bộ.
Một số nội dung trong Quyết định chấp thuận điều chỉnh chủ trương đầu tư của UBND tỉnh Đồng Nai.
Theo Quy hoạch tỉnh Đồng Nai thời kỳ 2021–2030, tầm nhìn đến năm 2050 và Quy hoạch điện VIII, Đồng Nai được phê duyệt 4 dự án điện sản xuất từ rác thải, trong đó Nhà máy điện rác Định Quán – giai đoạn 1 có công suất 18,5 MW. Việc triển khai dự án không chỉ phù hợp với định hướng phát triển năng lượng tái tạo của tỉnh, mà còn đáp ứng yêu cầu cấp bách trong xử lý rác thải sinh hoạt khi khối lượng rác phát sinh trên địa bàn dự kiến tiếp tục tăng mạnh trong những năm tới.
Khi hoàn thành và đi vào vận hành, Nhà máy điện rác Định Quán – giai đoạn 1 được kỳ vọng sẽ góp phần quan trọng trong việc giảm phụ thuộc vào chôn lấp, cải thiện môi trường, đồng thời đóng góp nguồn điện ổn định cho hệ thống điện địa phương, hướng tới mục tiêu phát triển bền vững và kinh tế tuần hoàn của tỉnh Đồng Nai.
Đình Khương
Nguồn PetroTimes : https://kinhtexaydung.petrotimes.vn/dong-nai-dau-tu-2610-ty-dong-xay-dung-nha-may-dien-rac-dinh-quan-737167.html